踏雪寻梅电影在线完整版观看国语,色小姐综合,致命诱惑韩剧电视剧在线观看全集,国产5区,极品国产在线,梦中人电影未删减完整版下载,999久久久久久久久
È«²¿
˜Ë(bi¨¡o)î}
ƒÈ(n¨¨i)ÈÝ
¾W(w¨£ng)Õ¾Ê×í“
¼¯ˆF(tu¨¢n)¸Å›r
¼¯ˆF(tu¨¢n)º†½é
îI(l¨«ng)Œ§(d¨£o)ˆF(tu¨¢n)ê (du¨¬)
ȺˆF(tu¨¢n)½M¿—¼Ü˜‹(g¨°u)
¼¯ˆF(tu¨¢n)˜s×u(y¨´)
½¨ÔO(sh¨¨)ÙYÙ|(zh¨¬)
½»Í¨½¨ÔO(sh¨¨)
Æó˜I(y¨¨)°l(f¨¡)Õ¹
ЄÖÐÐÄ
Æó˜I(y¨¨)ÎÄ»¯
ÒÀ·¨ÖÎÆó
üh½¨ÈºˆF(tu¨¢n)
ühȺ¹¤×÷
ühÊ·ŒW(xu¨¦)Á•(x¨ª)½ÌÓý
ËùŒÙÆó˜I(y¨¨)
Äú¬F(xi¨¤n)ÔÚµÄλÖãº
Ê×í“
>> ÐÅÏ¢¹«é_ >> ÕýÎÄ
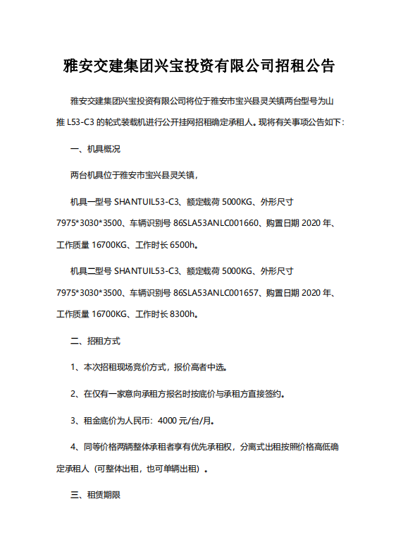
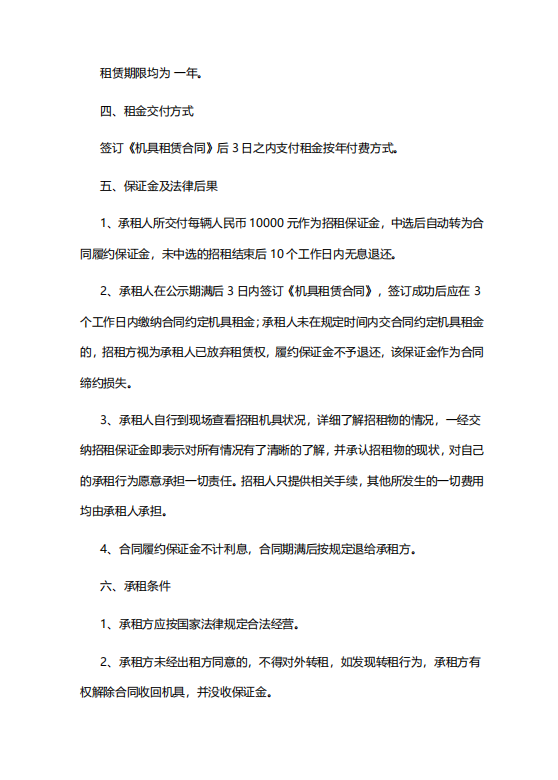
ÑŰ²½»½¨¼¯ˆF(tu¨¢n)ÅdŒšÍ¶ÙYÓÐÏÞ¹«Ë¾ÕÐ×⹫¸æ
¡¡
¡¾°l(f¨¡)²¼ÈÕÆÚ£º2024-12-05¡¿
¡¡¡¾×ÖÌ–(h¨¤o)£º
´ó
ÖÐ
С
¡¿¡¡¡¾
êP(gu¨¡n)é]´Ëí“
¡¿
ÉÏһƪ
£º
ÑŰ²ÊгÇÊоCºÏͣ܇ˆöÒ¦˜ò¾CºÏͣ܇ˆö¼°ÅäÌ×Ó÷¿ÕÐ×⹫¸æ
¡¡£ü¡¡
ÏÂһƪ
£ºŸo
°æ™à(qu¨¢n)ËùÓÐ ÑŰ²Êн»Í¨½¨ÔO(sh¨¨)£¨¼¯ˆF(tu¨¢n)£©ÓÐÏÞØŸ(z¨¦)Èι«Ë¾
µØÖ·£ºÑŰ²ÊÐÓê³Ç…^(q¨±)±±h(hu¨¢n)–|·306Ì–(h¨¤o) ¼¯ˆF(tu¨¢n)¹«Ë¾Þk¹«ÊÒëŠÔ’£º0835-5897853
¼¼Ðg(sh¨´)Ö§³Ö£º
±±¾•¾W(w¨£ng)
£¨0835-2350262£©
ÊñICP‚ä18001252Ì–(h¨¤o)
´¨¹«¾W(w¨£ng)°²‚ä 51180202511905Ì–(h¨¤o)
·ÖÏí°´âo